雨湖区新时代文明实践中心5月活动安排
2026-04-27 14:48:25          来源:雨湖区新时代文明实践中心 | 编辑:姜俊 |          浏览量:213

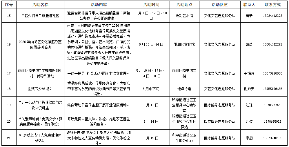
为倡导时代新风正气,弘扬中华传统美德,传播志愿服务理念,雨湖区新时代文明实践中心组织各专业志愿服务队、各新时代文明实践所(站),因地制宜开展群众喜闻乐见的文明实践活动,切实提高我区居民群众的思想觉悟、道德水准、文明素养、法治观念,更好地推动居民群众全面发展、全面进步。现将雨湖区新时代文明实践中心(所、站)5月新时代文明实践志愿服务活动安排公示如下:

附:

长城乡新时代文明实践所活动安排表.docx

云塘街道新时代文明实践所站5月活动计划安排表.docx

姜畲镇新时代文明实践所站5月活动计划安排表.doc

楠竹山镇新时代文明实践所站5月活动计划安排表.docx

城正街街道新时代文明实践所站5月活动计划安排表.xls

鹤岭镇新时代文明实践所站5月活动计划安排表.docx

雨湖路街道新时代文明实践所站5月活动计划安排表.doc

广场街道新时代文明实践所站5月活动计划安排表.docx

万楼街道新时代文明实践所站5月活动计划安排表.docx

昭潭街道新时代文明实践所站5月活动计划安排表.docx

先锋街道新时代文明实践所站5月活动计划安排表.docx

窑湾街道新时代文明实践所站5月活动计划安排表.doc

和平街道新时代文明实践所站5月活动计划安排表.docx

责编:姜俊

来源:雨湖区新时代文明实践中心

  下载APP